Pilote MOSFET photovoltaïque pour l’industrie automobile
Cette publication existe aussi en Français
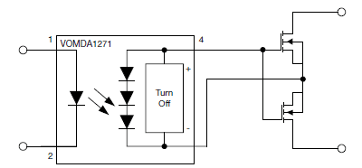
Complétant le portefeuille de produits de Rutronik, le pilote MOSFET certifié pour l’automobile avec une extinction rapide intégrée, VOMDA1271 de Vishay, tire tout le courant nécessaire pour alimenter ses circuits internes de l’émetteur infrarouge du côté primaire basse tension de la barrière d’isolation.
Aucune alimentation externe n’est nécessaire pour fournir le VCC, ce qui rend le pilote MOSFET optiquement isolé plus rentable. Il est facile à utiliser, certifié AEC-Q102 et est disponible dans un boîtier SOP-4 peu encombrant. Les composants sont disponibles en emballage sur bande et bobine sur www.rutronik24.com.
Le VOMDA1271 dispose d’une extinction rapide intégrée, qui ne nécessite que 0,7 ms (typ.) pour s’éteindre et offre un temps d’allumage de 0,05 ms. Les composants ont une matrice de porte photovoltaïque et ne nécessitent donc pas d’alimentation supplémentaire pour garantir la tension d’essai d’isolation requise de 3.750 VRMS. La conception simplifiée qui en résulte permet de réduire les coûts et les besoins en espace.
Les pilotes optiquement isolés fonctionnent de manière fiable dans une large plage de températures allant de -40 °C à +125 °C, ce qui les rend idéaux pour une utilisation dans la technologie de charge automobile. Les composants sont également compatibles avec les microcontrôleurs.
Avantages :
- Circuit d’extinction intégré
- Certifié AEC-Q102
- Tension de circuit ouvert de 8,5 V typique à IF = 10 mA
- Courant de court-circuit de 15 μA typique à IF = 10 mA
- Tension d’essai d’isolation de 3.750 VRMS
- Température de fonctionnement de -40 °C à +125 °C
Exemples d’applications :
- Relais de précharge de véhicule
- Chargeurs Powerwall
- Pilotes de porte pour MOSFET haute tension
- BMS
- Relais à semi-conducteurs personnalisés (SSR)
Application typique de pilote MOSFET avec fonctionnalité d’extinction intégrée

If you enjoyed this article, you will like the following ones: don't miss them by subscribing to :
eeNews on Google News
