Réduire l’angoisse liée à l’autonomie des véhicules électriques et améliorer la sécurité
Cette publication existe aussi en Français
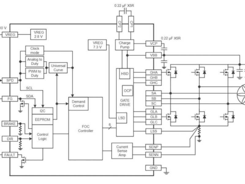
Les concepteurs de systèmes de véhicules électriques (VE) et de véhicules électriques hybrides (VEH) (souvent appelés xEV) sont soumis à une pression constante pour augmenter le nombre de kilomètres par charge afin de réduire l’angoisse liée à l’autonomie et diminuer l’empreinte carbone des véhicules. Dans le même temps, ils doivent ajouter davantage de moteurs, de capteurs, d’électronique associée, de processeurs et de logiciels pour atteindre des niveaux plus élevés d’autonomie, de fonctionnalités utilisateur et de sécurité, tout en réduisant les coûts.
Avertissement : en cliquant sur ce bouton, vous acceptez que vos données soient communiquées à cette société. Si vous ne souhaitez pas que nous communiquions vos données, veuillez mettre à jour vos coordonnées dans votre profil.
If you enjoyed this article, you will like the following ones: don't miss them by subscribing to :
eeNews on Google News
